Bin seit einer Weile an meinem Projekt T3 Joker (typ2 1986) dran und mittlerweile bei der Verkabelung des Innenraums angelangt. Die Kabelbäume sind soweit alle vorhanden und die Kabel sehen auch in Ordnung aus. Muss dazu sagen, dass ich ein ziemlicher Anfänger bin mit Strom und Elektronik und nicht besonders viel Ahnung habe.
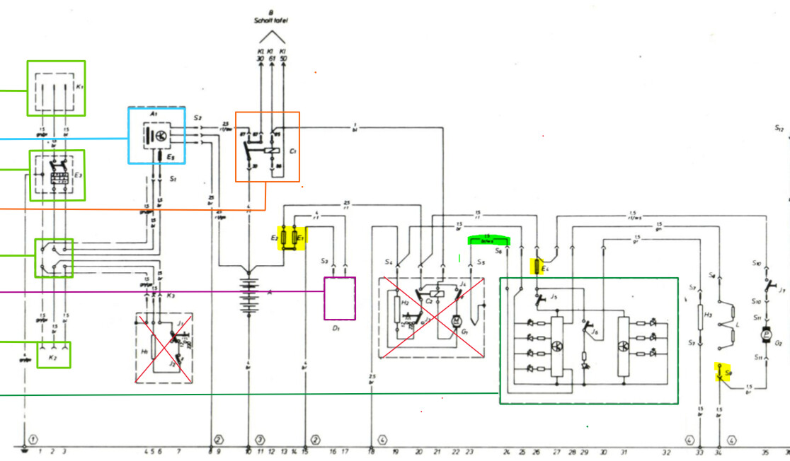
Bei genauerer Betrachtung des Schaltplans ist mir aufgefallen, dass Wasserhahn und Pumpe miteinander über die Platine der Kontrollleuchte (dunkelgrüner Block im Schaltplan) am Küchenmöbel verbunden sind, die Innenausstattung meines Jokers war aber von Anfang an nicht mehr komplett und unter anderem fehlt diese Kontrollleuchte (Verkleidung inkl. Platine). Nun sind mir ein par Fragen dazu aufgekommen.
- Kann Wasserhahn/Tauchpumpe überhaupt funktionieren ohne die Kontrollleuchte? Meines Betrachtens nach sind diese ja über diese Platine miteinander verbunden
- Gibt es eine möglichkeit die Kontrollleuchte (Platine & Verkleidung) zu kaufen?
- Gibt es evtl. jemand der noch eine solche über hat die er/sie nicht mehr bräuchte?
Ich danke bereits im Vorhinein für eure Antworten. Bin bei dem Thema Elektronik ein wenig verwirrt und dankbar um jeden Rat. Liebe Grüsse Raffi

